Cara Memperbaiki Raket Nyamuk Shinyoku

Cara Memperbaiki Raket Nyamuk Vlog 70 Youtube

Cara Memperbaiki Raket Nyamuk Vlog 70 Youtube

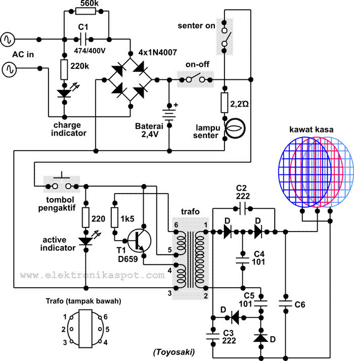
Memperbaiki Raket Nyamuk Elektronika Spot

Memperbaiki Raket Nyamuk Elektronika Spot

Cara Perbaiki Raket Nyamuk Nyala Sebentar Youtube

Cara Perbaiki Raket Nyamuk Nyala Sebentar Youtube

Bereksperimen Dengan Raket Nyamuk Dadan Purnama

Bereksperimen Dengan Raket Nyamuk Dadan Purnama

Bereksperimen Dengan Raket Nyamuk Dadan Purnama

Bereksperimen Dengan Raket Nyamuk Dadan Purnama

Memperbaiki Raket Nyamuk Video Online Ckpiz Ru

Memperbaiki Raket Nyamuk Video Online Ckpiz Ru

Membongkar Raket Nyamuk Berbagai Merek Elektrologi

Membongkar Raket Nyamuk Berbagai Merek Elektrologi